UK

Why the United Kingdom?

The United Kingdom as a destination country is preferred by people who do not want to study any other European language. However, choosing the UK does not mean that there is no need to study the language or take a language exam.

Cultural diversity is at the centre of British life. The UK has some of the greatest museums, art galleries, music venues, sporting events, and theatres that the world has to offer. The UK is also home to some of the best universities worldwide, like Cambridge and Oxford, and studying in those offers attractive job opportunities after graduation.

English is the most spoken language in the world. English is spoken by 1,350 million people, of whom 360 million people speak English as their first language. Sufficient English language skills are required before applying for a job in the UK. While applying for the caregiver job, a person shall have a valid English language skill certificate at the average level of IELTS 5.5 / OET grade C.

We are offering at the moment only the caregiver jobs in the UK. The caregiver is a crucial help for those people who needs others for basic daily care, such as eating, bathing, grooming, toileting, and taking care of personal hygiene. But it does not include any healthcare activities. Caregivers typically work with elderly or disabled people, so they need be comfortable with close proximity to clients. 

The social welfare benefits may not be as good as in the other European countries on our platform and in the long term a job as a caregiver may not be challenging enough for the qualified nurses, but this job opportunity is a gateway to the English-speaking country in Europe that is the home of the largest Indian population outside India.

Nurse Finder promotes nursing jobs in Europe. Since we handle all the steps of the process ourselves from recruitment to integration, we can ensure the ethical and fair treatment of nurses throughout the process and misconducts can be avoided.

Caregiver Job in the UK

The typical responsibilities of a caregiver are:

  • Provide personal care and support to clients and assist them with activities of daily living such as cooking, cleaning, personal hygiene, eating, and dressing.
  • Follow care plans and instructions to deliver customised care and maintain care documentation.
  • Foster customers’ independent activities by creating a caring and encouraging operating environment.
  • Build meaningful relationships with clients by offering companionship and emotional support.
  • Collaborate with other care professionals and family members to ensure holistic care.

The work is carried out in the elderly care facilities (not as a live-in caregiver) in the UK. The employer will provide training for those new to elderly care. To succeed in the job, you must be compassionate and empathetic by nature and be dedicated to making a difference in people’s lives. You shall have the desire to offer kindness, dignity, and respect to those you serve. You must also communicate effectively with clients and your team members and be able to report on daily activities.

The annual salary will be £22,816 (band 3 in England) based on a 37.5-hour week before tax.

The employer provides a shared apartment (each person has his/her own room), but the caregiver must pay the monthly cost of living (rent, rent deposit, electricity, Wi-Fi, water, and insurance). The approximate cost will be £ 450 per month.

The first visa is applied for one year and after that renewed annually. After five years a person can apply for Permanent Residence (PR). As per the current legislation in the UK, family reunification is not possible as long as a person works as a caregiver (April 2024 onwards) in the UK.

The Relocation Process for Caregivers

The language certificate is mandatory for applying caregiver jobs in the UK. This is why you shall take either the IELTS or OET test before applying for a job in the UK.

Nurse Finder will connect You with the British eldery care providers after you have completed your IELTS or OET language exams. You will have your employment contract in your hand before the relocation process is initiated. Work as a caregiver starts immediatly after your arrival in the UK.

Eligibility

Nurse Finder accepts candidates who meet the following eligibility criteria:

  • Indian BSc degree, GNM diploma, or ANM diploma,
  • minimum 1 year of work experience,
  • good English language skills (IELTS 5.5 / OET grade C, validity: “issued recently” or “valid” depending on the employer).

Indian nurses can apply to the program regardless of their current location by contacting Nurse Finder or one of its Recruitment Partners.

Selection

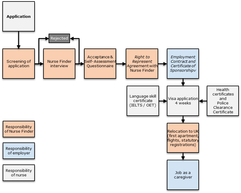
The Nurse Finder team screens applicants’ information and accepts the nurse as an official candidate. The nurse shall note that all the documents of selected employees may be validated by the third-party service provider. If the documents are not genuine, the relocation process is discontinued.

Nurse Finder interviews all nursing candidates to evaluate their English language skills, motivation to work as a caregiver and motivation to relocate to the UK. After the Nurse Finder Interview, the nurse receives a link to the Nurse Finder’s Self-Assessment Questionnaire, and the nurse shall sign the Nurse Finder’s “Right to Represent Agreement” that specifies the rights and obligations of both parties in the process.

The potential employer makes the employment decision and provides an ‘Employment Contract’ and ‘Certificate of Sponsorship (CoS)’ after receiving the application documentation.

English Language Certificate

We accept all IELTS (International English Language Testing System) and OET (Occupational English Test) certificates granted by authorized organisations. The IELTS/OET certificate is valid for two years, but some employers may set different requirements for the validity of the certificate by requiring a test certificate that has been issued recently.

The candidate shall have either the IELTS or OET certificate. In the IELTS test, the average result shall be a minimum of 5.5 and all the sections shall be above IELTS 4. In the OET test, the average grade shall be a minimum of C (average score of four sections >200), and all the sections shall be above grade D.

In case a nurse requires language training or a language test, he/she shall organise it independently.

Visa Process

The employment contract will be provided by the employer before the nurse applies for the ‘Health and Care’ visa for 1 year (occupation code 6131). The visa fee is currently £284 per person and the VFS administration fee is INR 2500. There is no need to pay the healthcare surcharge fee or have a reference number. The employer will provide the Certificate of Sponsorship (CoS) together with the first Employment Contract that will be valid for 1-2 years depending on the employer.

The applicant shall have sufficient personal savings (£1,270) available for at least 28 days in a row before visa application. He/she shall also have a valid passport (or other document that shows identity and nationality) and a blank page in the passport for a visa.

The process starts by getting the health certificate: TB, salmonella, and in some cases fit to work certificate (costs borne by the applicant). The applicant shall be able to show that he/she can travel, as well as provide travel history over the preceding 5 years.

The applicant shall also be able to provide a criminal record certificate (Police Clearance Certificate PCC) from any country where he/she has lived for 12 months or more within the last 10 years.

Nurse Finder assists the nurse with a visa application, but the nurse needs to fill in the application themself and pay the visa and other related fees.

The decision regarding the work visa is made by the British Migration Authorities based on the information provided by the nurse. By signing the Employment Contract the nurse commits him/herself to comply with all the prerequisites of entry into the UK set by the British authorities. Authorities may ask the nurse or the employer to supplement the application, but there is nothing else that the nurse, employer, or Nurse Finder can do to speed up the process or inquire about the status of the application.

Relocation

Once the nurse obtains the visa, the relocation process starts. Nurse Finder arranges the flight tickets from India to the UK as a group ticket in economy class. Nurse Finder’s Placement Partner in the UK will arrange the airport pickup and transportation to the accommodation. Nurse Finder’s Placement Partner in the UK assists nurses with statutory registrations and opening a bank account, as well as with other statutory issues to settle into everyday life. We also provide phone and WhatsApp support within the first year of living in the UK.

The first shared accommodation in the UK is arranged for the nurse (each person has his/her own room). The accommodation has basic furniture, an electricity contract, and home insurance. Also, the possible rent deposit is taken care of by the employer. However, the nurse shall pay the monthly rent, electricity, water, home insurance, and Wi-Fi costs.

The nurse will start working as a Caregiver. The employer is in charge of work-related orientation in the workplace.

The employee must have enough cash for the first 6-8 weeks of living or a debit/credit card to an Indian bank account that can be used in the UK.

Fees and Costs

Nurse Finder follows the “Employer Pays Principle”. Therefore, the nurse only pays the costs mentioned below and all other costs are borne by the employer.

  • Travel costs to the UK are paid as per actuals before the flight tickets are handed over.
  • Language test costs.
  • Health check, health certificates, and Police Clearance Certificate (PCC) directly to service providers before the visa process is started.
  • Visa fee and VFS service charge, if any.
  • Local travel costs to VFS office.
  • Travel insurance that covers also the healthcare costs in the UK during the first weeks.

There are no other administration, recruitment, document validation, or relocation costs to be paid to Nurse Finder or its agent or employer, to their partner organizations, or to any other third party on their behalf.

Also, the nurse does not need to hand over any original documents (e.g. passport, educational certificates, and/or experience certificates) during the process.

In case such fees or handing over the documents are requested; a nurse shall immediately contact Nurse Finder.

The employee must have enough cash for the first 6-8 weeks of living (about £1500) or a debit/credit card to an Indian bank account that can be used in the UK.

Termination of Process

The nurse has a right to resign from the process at any time before or after the relocation and there are no other commitments to fulfil than informing in writing Nurse Finder of his/her decision to resign and there are no repayment requirements for the nurse in such a situation. In case the nurse has already started employment in the UK, he/she shall follow the resignation procedures and time frames defined in the employment contract.

The relocation program can be discontinued by Nurse Finder in case the employee: a) gives false information about themselves, b) is not fit to work during the departure to the UK or cannot provide Police Clearance Certificates, c) offers extra monetary compensation to attain this employment, d) brings disrepute or negatively affects its employers or Nurse Finder’s reputation or business standing or acts in a manner that negatively impacts his/her reputation for prospective employment or e) is denied a visa due to self-inflicted reasons.